ОБЪЯВЛЕНИЯ
Продам Формирователь сигнала АМ передатчика 1,7 и 3,1 МГц
Продам Формирователь сигнала АМ передатчика 1,7 и 3,1 МГц
Продам Формирователь сигнала АМ передатчика 1,7 и 3,1 МГц

Продам Формирователь сигнала АМ передатчика 1,7 и 3,1 МГц

3 600 руб.
Размещено: 22.09.2025 в 08:08
Просмотров всего 745, сегодня 4

Информация об авторе

Дата регистрации: 03.01.2015 03:48:44
Последний визит на сайт: 15.12.2025 17:36:22
Автор: UR3IQH (частное лицо)
Пользователь провел на сайте 10 лет, 11 месяцев и 12 дней Город: Донецк
Адрес в интернете: https://radio-kits.ucoz.ru/index/formirovatel_moduljator_signala_am_amplitudno_modulirovannogo_peredatchika_na_dva_ljubitelskikh_am_diap/0-110

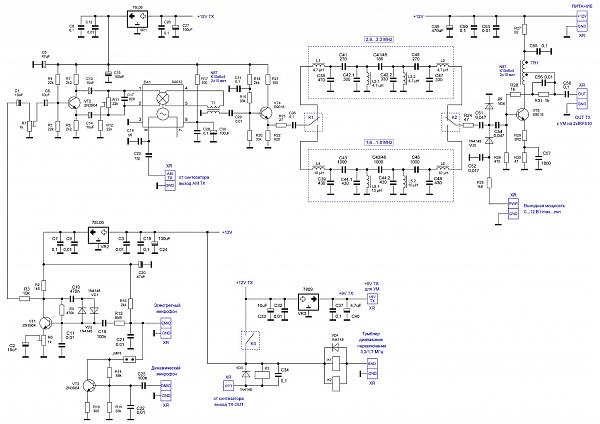
Продам наборы для сборки платы формирователя "AM25TX" (модулятора) АМ сигнала для передатчика/трансивера (шарманки) на 1, 7 и 3, 1 МГц.
Формирователь (модулятор) АМ передатчика «TX25AM» (схему можно увидеть здесь в объявлении и у меня на сайте, ссылка на сайт ПРЯМ В ЭТОМ ОБЪЯВЛЕНИИ) разработан на основе AM-DSB модулятора на микросхеме активного двойного балансного смесителя SA612, что позволяет использовать простой маломощный микрофонный усилитель на одном транзисторе для достижения необходимой глубины модуляции.
В качестве сигнала несущей можно использовать и обычный классический задающий генератор к КПЕ или синтезаторы частот с режимом АМ, которые при переходе на передачу формируют на одном из своих выходов сигнал с частотой равной рабочей (той, что на дисплее).
Информация к размышлению. Если у Вас есть АМ приёмник с одной ПЧ, то можно его модернизировать. Изучить схему приёмника, найти гетеродин и вместо штатного гетеродина можно подать на смеситель сигнал от АМ синтезатора частот, такие синтезаторы давно были и есть у меня на сайте, с приставкой АМ в конце названия! Из самых простых синтезаторов с галетным переключением диапазонов есть «SUPER_VFO_LED_AM» и «MINI_LCD_VFO_AM», ещё есть синтезатор с переключением диапазонов кнопками и режимом АМ синтезатор «OLED MICRO». Они подходят для техники с одним преобразованием частоты и при переходе на передачу на одном из выходов формируют сигнал несущей. Короче говоря, было бы желание и получится современный АМ передатчик или АМ трансивер на "тройку": )

В качестве сигнала несущей можно использовать и обычный классический задающий генератор к КПЕ или синтезаторы частот с режимом АМ, которые при переходе на передачу формируют на одном из своих выходов сигнал с частотой равной рабочей (той, что на дисплее).

Для примера, чтобы построить АМ трансивер из моих наборов нужны:
1) Синтезатор частот MAX_VFO_LED
2) Плата приёмника RX25AM
3) Плата диапазонных полосовых фильтров с АТТ и УВЧ
4) Плата формирователя сигнала АМ передатчика
5) Плата УМ 10 Вт на RD16 или IRF510

Описание всех этих плат и их стоимости выложены у меня на сайте и здесь в объявлениях.

Стоимость печатной платы формирователя АМ сигнала (100х70 мм) - 500 руб. (сейчас плат отдельно от наборов нет в наличии)
Стоимость набора для сборки платы формирователя АМ сигнала – 3600 руб.
Состав набора, схема, фото и описание выложены у меня на сайте.

Проживаю в г. Донецке (ДНР), посылки отправляю Почтой России или СДЭК раз в две недели.
Даты отправки и все подробности по заказу указываю в ответных письмах.
Стоимость упаковки и пересылки почтой России от - 450 руб.
Вопросы и подробности по заказу и оплате только через E-mail.
По телефону ничего не обсуждаю.

Для связи нажмите кнопку "Написать сообщение", которая есть прям в этом объявлении.
Написать сообщение можно также непосредственно на e-mail или через форму обратной связи у меня на сайте.

Небольшое видео работы есть у меня в Телеграм канале, ссылка на него есть у меня на сайте.

Всем мирного неба, удачи, добра! 73 и 36, 6: )

Номер объявления: 465527
Написать продавцу
Пожаловаться
Поделиться
Рейтинг: UR3IQH
(4.9)