ОБЪЯВЛЕНИЯ
Продам Малогабаритные платы релейных ПДФ на 6 диапазонов
Продам Малогабаритные платы релейных ПДФ на 6 диапазонов
Продам Малогабаритные платы релейных ПДФ на 6 диапазонов
Продам Малогабаритные платы релейных ПДФ на 6 диапазонов
Продам Малогабаритные платы релейных ПДФ на 6 диапазонов
Продам Малогабаритные платы релейных ПДФ на 6 диапазонов

Продам Малогабаритные платы релейных ПДФ на 6 диапазонов

Размещено: 22.09.2025 в 08:08
Просмотров всего 942, сегодня 3

Информация об авторе

Дата регистрации: 03.01.2015 03:48:44
Последний визит на сайт: 30.05.2026 22:24:56
Автор: UR3IQH (частное лицо)
Пользователь провел на сайте 11 лет, 4 месяца и 28 дней Город: Донецк
Адрес в интернете: https://radio-kits.ucoz.ru/index/plata_diapazonnykh_polosovykh_filtrov_quot_6khbnd_quot_na_shest_diapazonov_s_quot_shirokimi_quot_achkh_dlja/0-111

Плата простых диапазонных полосовых фильтров (ПДФ/ДПФ) "6хBPF" с релейной коммутацией, с аттенюатором (АТТ) и усилителем высокой частоты (УВЧ) на стандартных аксиальных дросселях в двух вариантах исполнения:
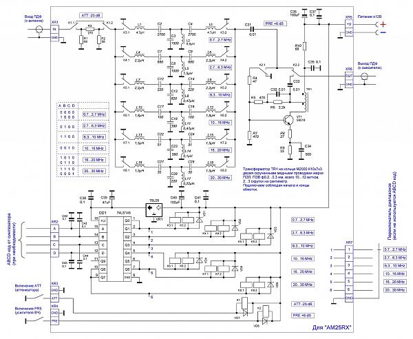
1) С разбивкой по ширине полос пропускания для АМ СВ.. . КВ приёмника с двойным преобразованием частоты "RX25AM" (его описание у меня на сайте или в моих объявлениях) и подобных приёмников. Для платы "6хBPF/AM" частоты поддиапазонов такие:
1) 0, 7…2, 7 МГц
2) 2, 7…6, 3 МГц
3) 6, 3…10 МГц
4) 10…16 МГц
5) 16…20 МГц
6) 20…30 МГц
Графики АЧХ приведены на картинке, разбивка под перекрытие диапазонов синтезатора "MAX_VFO_LED"

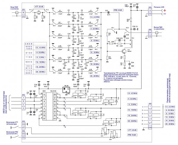
2) С разбивкой по ширине полос пропускания для обычного КВ 1, 8.. . 28 МГц приёмника радиолюбителя с кварцевым фильтром. Подходит для любого синтезатора опубликованного у меня на сайте. Для платы "6хBPF/КВ" частоты поддиапазонов такие:
1) 1, 5…4, 5 МГц
2) 4, 5…8, 5 МГц
3) 8…12 МГц
4) 12…16 МГц
5) 16…24 МГц
6) 20…30 МГц
Переключение ABCD кодом или галетным переключателем. Если переключение диапазонов будет выполняться галетным переключателем, то микросхему 74LS145 не нужно устанавливать в панельку.

Эти простые малогабаритные платы ПДФ рассчитаны на установку шести полосовых фильтров согласно приведенным схемам или любых других собранных по подобным схемам, при необходимости. Обе платы ПДФ с аттенюатором -20 дБ, усилителем высокой частоты (УВЧ) +6 дБ с коммутацией миниатюрными электромагнитными реле и применением стандартных аксиальных дросселей типоразмера 0307, что упрощает сборку и настройку. Платой предусмотрена установка SMD конденсаторов типоразмера 0805 или 1206, коммутация ПДФ непосредственно галетным переключателем или ABCD кодом от синтезатора частот. Размер печатной платы 100х56 мм. Напряжение питания ±12В постоянного тока. Расчёт фильтров выполнен в программе RFSim99, практические параметры проверены с помощью анализатора NWT-7 в собранных конструкциях. Затухания в полосе пропускания фильтров не более 0, 5 дБ. Применение SMD конденсаторов в частотозадающих цепях ПДФ позволяет более гибко выполнять настройку, при необходимости, что может потребоваться при больших разбросах индуктивностей и емкостей. В комплект наборов входят печатные платы, разъёмы и их ответные части с контактами, электромагнитные реле, резисторы, транзисторы, стабилизатор напряжения, панелька и микросхема дешифратора, диоды, конденсаторы, ферритовое кольцо, медный эмалированный провод. ПДФ могут применяться в приёмниках с ПЧ от 8 МГц, что обеспечит подавление зеркального канала до 40 дБ. Ширину полосы пропускания ПДФ можно рассчитать индивидуально согласно требованиям к разрабатываемой конструкции. Я разрабатывал платы для КВ АМ приёмника «RX_25AM» и для КВ приёмников с кварцевыми фильтрами с ПЧ от 8 МГц, что получилось можно увидеть на графиках и схемах приведенных ниже. Это максимум того, что удалось получить с применением стандартных аксиальных (зелёных полосатых) дросселей. Но вполне возможно применение более добротных индуктивностей на ферритовых кольцах. Конденсаторы рекомендую применять с диэлектриком NP0 (COG). Различие этих двух вариантов в ширине шести АЧХ подобранных согласно поддиапазонам частот синтезаторов частот. Для АМ приёмника "RX25AM" взят за основу синтезатор частот "MAX_VFO_LED", для КВ приёмников с КФ раскладка частот КВ синтезаторов Ёжик и т. д. (у них у всех одинаковая ширина диапазонов).

Также можно самостоятельно сделать расчёты и разбивку так, как нужно для какой-либо конструкции.

Стоимость печатной платы "6хBPF" (100х56 мм) – 450 руб.
Стоимость набора для сборки платы "6хBPF/AM" для КВ АМ приёмника «RX_24_AM» и ему подобных - 2850 руб.
Стоимость набора для сборки платы "6хBPF/KB" для КВ приёмника наблюдателя с кварцевым фильтром - 2850 руб.
Стоимость собранной и проверенной анализатором NWT-7 платы "6хBPF" - 3900 руб.

Проживаю в г. Донецке (ДНР), посылки отправляю Почтой России или СДЭК раз в две недели.
Даты отправки и все подробности по заказу указываю в ответных письмах.
Стоимость упаковки и пересылки почтой России от - 450 руб.
Вопросы и подробности по заказу и оплате через E-mail.

Для связи нажмите кнопку "Написать сообщение", которая есть прям в этом объявлении.
Написать сообщение можно также непосредственно на e-mail или через форму обратной связи у меня на сайте.

Всем мирного неба, удачи, добра! 73 и 36, 6: )

Номер объявления: 467429
Написать продавцу
Пожаловаться
Поделиться
Рейтинг: UR3IQH
(4.9)