ОБЪЯВЛЕНИЯ
Продам Плата универсального ABCD дешифратора для ПДФ/ФНЧ
Продам Плата универсального ABCD дешифратора для ПДФ/ФНЧ
Продам Плата универсального ABCD дешифратора для ПДФ/ФНЧ
Продам Плата универсального ABCD дешифратора для ПДФ/ФНЧ
Продам Плата универсального ABCD дешифратора для ПДФ/ФНЧ

Продам Плата универсального ABCD дешифратора для ПДФ/ФНЧ

1 450 руб.
Размещено: 28.04.2026 в 21:55
Просмотров всего 21, сегодня 10

Информация об авторе

Дата регистрации: 03.01.2015 03:48:44
Последний визит на сайт: 29.04.2026 00:23:38
Автор: UR3IQH (частное лицо)
Пользователь провел на сайте 11 лет, 3 месяца и 26 дней Город: Донецк
Адрес в интернете: https://radio-kits.ucoz.ru/index/universal_nyj_deshifrator_abcd_koda_sintezatora_chastot/0-114

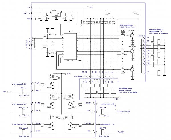
Собранные и проверенные платы универсального ABCD дешифратора выходного кода синтезаторов частоты для управления электромагнитными реле ПДФ и ФНЧ приёмника/трансивера с универсальным питанием. Позволяет одновременно подключать реле с общим минусом и общим плюсом.

Плата универсального ABCD дешифратора позволяет управлять электромагнитными реле ПДФ или ФНЧ приёмника/трансивера включенными постоянно на общий провод с управлением подачей плюса напряжения, так и включенными на плюс питания с замыканием на общий провод. причём одновременно могут использоваться реле включенные по обеим схемам.

Дополнительно на плате, как и в предыдущей плате дешифратора, есть пять транзисторных ключей с управляющим напряжением +3.. . 5В для реле коммутации дополнительных сигналов от синтезаторов "Ёжик" всех мастей и ему подобных (USB/LSB, CW/SSB, ATT, PRE и т. п. )

ABCD кодировка и соответствующая ей раскладка по диапазонам стандартная, выглядит вот так:

Diap 0 = 0000: 1, 8 МГц
Diap 1 = 1000: 3, 5 МГц
Diap 2 = 0100: 7 МГц
Diap 3 = 1100: 10 МГц
Diap 4 = 0010: 14 МГц
Diap 5 = 1010: 18 МГц
Diap 6 = 0110: 21 МГц
Diap 7 = 1110: 24 МГц
Diap 8 = 0001: 28 МГц
Diap 9 = 1001: 50 МГц

Стоимость собранной и проверенной платы универсального ABCD дешифратора указана в объявлении.

Телеграм канал t. me/radiokits_dn

Отправка Почтой России раз в две недели, ориентировочно.
Стоимость упаковки и пересылки почтой России - от 400 руб.
Подробности по заказу и оплате - через E-mail.
Проживаю в г. Донецке (ДНР)

Номер объявления: 477621
Написать продавцу
Пожаловаться
Поделиться
Рейтинг: UR3IQH
(4.9)